🚀 My First Deep Dive into Kubernetes

Lessons, Confusion, and Real Understanding

Kubernetes was one of those technologies I kept hearing about everywhere in DevOps conversations, cloud architecture discussions, and job descriptions, but never truly understood.

I knew Docker. I was getting comfortable with containers. But Kubernetes felt abstract, complex, and honestly… intimidating 😅

So I decided to learn it properly — not by skimming concepts, but by installing it, breaking things, fixing them, and documenting the entire experience.

This post shares what I learned, what confused me, and why the friction itself became one of the biggest learning advantages 🧠

🔄 From Docker to Kubernetes — What Actually Changed?

Docker helped me understand how applications are packaged and run.

Kubernetes taught me how applications stay alive.

  • 🐳 Docker runs containers
  • ☸️ Kubernetes manages containers over time

With Kubernetes, the focus shifts from running an app to keeping an app healthy:

  • Containers can crash and automatically restart
  • Networking is abstracted and stable
  • Configuration and secrets are centrally managed
  • Applications are treated as systems, not single processes

This was my first major mindset shift. Kubernetes isn’t “Docker with extra steps.” It’s a completely different way of thinking about reliability.

🔗 Understanding How Kubernetes Communicates

One of the most important things I learned early on is that Kubernetes is API-driven.

You don’t tell Kubernetes how to do things. You tell it what you want, and it continuously works to make reality match that request.

  • Users declare desired state
  • Controllers observe current state
  • Kubernetes reconciles the difference automatically

🛠️ The Tools That Made Everything Click

kubectl

  • Does not run containers
  • Sends instructions to the API Server
  • Reflects real-time cluster state

Once I understood that kubectl is just a communication tool, Kubernetes started to feel far less mysterious.

kubeadm

  • Initializes control plane components
  • Sets up certificates and authentication
  • Prepares nodes to join a cluster

Learning kubeadm exposed what Kubernetes is actually made of — coordinated components working together, not magic ✨

🎨 Visual Diagrams — How Kubernetes Finally Clicked for Me

🧩 Docker vs Kubernetes — Responsibility Shift

What this diagram shows:

  • Docker focuses on running containers
  • Kubernetes focuses on managing containers over time

Docker answers “Can my app run?” Kubernetes answers “Can my app survive?”

This helped me understand why Kubernetes feels heavier. It’s solving a much bigger reliability problem.

☸️ Kubernetes Cluster Architecture (Control Plane vs Nodes)

What this diagram shows:

  • Control Plane handles decision-making
  • Worker Nodes handle execution

Once I realized that kubectl talks only to the API Server and nodes don’t make decisions on their own, Kubernetes stopped feeling random and started feeling intentional.

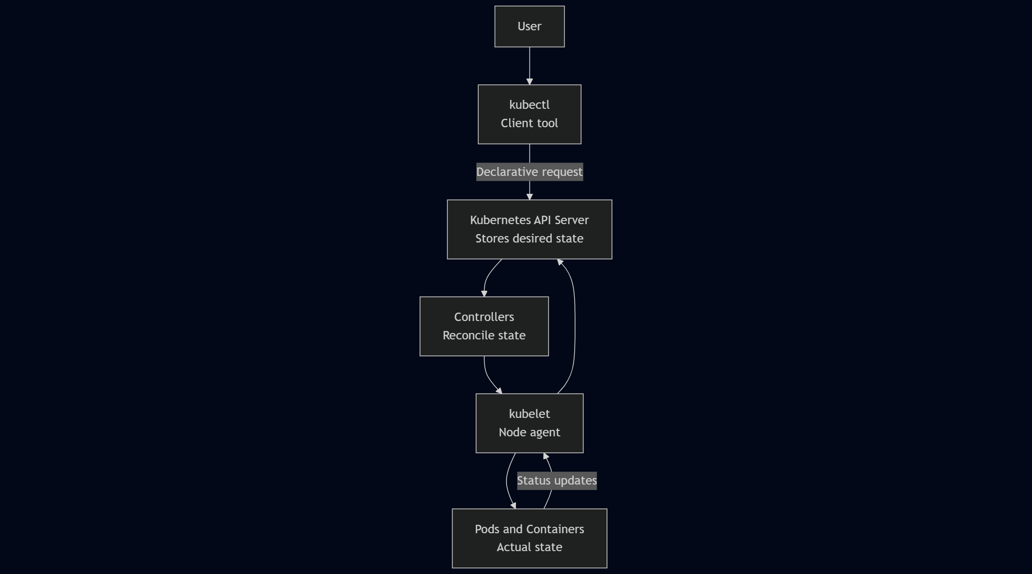
🔗 How Communication Happens in Kubernetes

What this diagram shows:

  • kubectl → API Server
  • API Server → Controllers
  • Controllers → Nodes

You don’t execute actions in Kubernetes. You declare intent, and the system reconciles state.

This explains why things sometimes “eventually” work — Kubernetes is always converging.

🌐 Services & Networking (Why Some IPs Never Open)

What this diagram shows:

  • ClusterIP is internal-only
  • NodePort is externally reachable
  • Pods are ephemeral and replaceable

This diagram answered my biggest confusion — why some IP addresses look real but will never open in a browser.

Kubernetes wasn’t broken. It was protecting me.

🗄️ MongoDB + Mongo Express on Kubernetes (What I Built)

What this diagram represents:

  • MongoDB running internally via ClusterIP
  • Mongo Express exposed via NodePort
  • Secrets shared securely between services

This showed me how Kubernetes enforces separation of concerns:

  • Databases stay internal
  • Admin tools are explicitly exposed
  • Credentials are never hard-coded

🎯 Final Thoughts

Kubernetes isn’t just a tool; it’s a philosophy of system reliability.

Learning it deeply requires patience, curiosity, and the willingness to sit with confusion until clarity emerges.

This is just the beginning of my Kubernetes journey — but it’s already been one of the most rewarding learning experiences I’ve had.